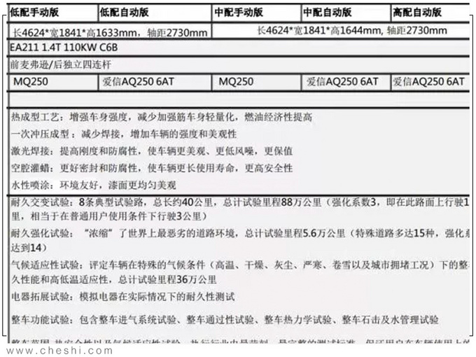
9月份,大众旗下子品牌捷达首次接受汽车市场的考验,VS5、VA3两款车型共同卖出了1.1万多辆以上的成绩,突破销量破万的“小目标”,为进一步提高市场占有率,捷达第三款车型——VS7已于前几日正式下线。近日,网上车市获得了一份疑似捷达VS7的配置表。新车将推出5款车型,其中两款手动车型,搭载1.4T发动机,匹配大众MQ250变速箱;三款自动挡车型搭载1.4T发动机,匹配爱信6AT变速箱。参考VS5的8.48万元-11.28万元的售价区间,以及VS7高于VS5的定位,新车的起售价预计会在11万元左右。(部分配图来自网络)




具体配置方面,捷达VS7全系标配LED自动大灯、LED组合尾灯、胎压监测、定速巡航系统、坡道辅助系统、前后倒车雷达等;在中配车型上,增加有18英寸轮毂、PVC座椅、主驾驶6向电动调节、10英寸中控屏等;在高配车型上,增加前排座椅加热、自适应式定速巡航、全景摄像头、2区空调等。



捷达VS7定位于紧凑型SUV,基于大众MQB A2平台打造,与大众探岳、速腾同属姊妹车型。新车长宽高分别为4624×1841×1633/1644mm,轴距达到2730mm,在紧凑型型SUV市场中,捷达VS7的车身尺寸处于一个中等偏上的水平,轴距优势大于同级竞品日产奇骏。动力方面,捷达VS7全系搭载1.4T发动机,最大功率为110kW,峰值扭矩为250N·m,后续预计可能会推出2.0T发动机。