当前位置: 首页 >> 或2020年7月投产 别克将推全新SUV车型
或2020年7月投产 别克将推全新SUV车型
2019/8/15 10:36:49

日前,我们从烟台经济技术开发区官网查询到,上汽通用东岳公司将实施“新一代别克E2UB-S/N运动型多功能车及其变型车项目”。其资料中显示,拟建工程新增11.1万辆/年,预计2020年7月投产。其中文件中展示的代号为E2UB-S/N平台车型或为别克Enspire(参数|询价)量产版车型,未来该车推出有望成为现款别克昂科威的继任/换代车型。与此同时,别克官方未来还将推出一款7座SUV车型(代号C1UB),从而提升其品牌销量。

我们首先讲一下通用的平台代号,上述通用E2UB代号中的E2代表平台、U代表SUV或者带有跨界属性车型、B代表别克品牌(当然,C代表雪佛兰「Chevrolet」;L代表凯迪拉克「Luxury」)。

 

SUV,昂科威,别克推全新SUV车型
 

 

『外媒统计的别克未来产品代号和规划』

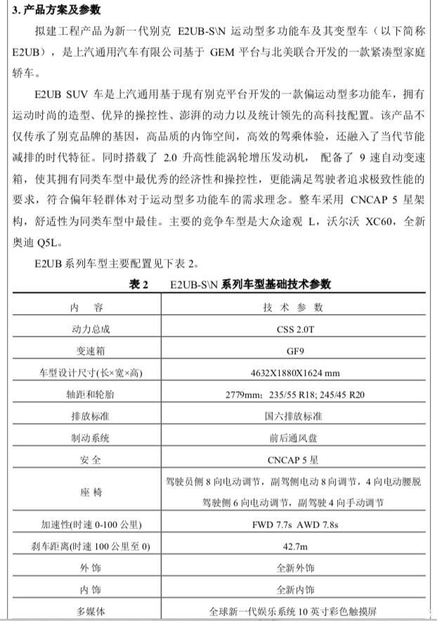
相关文件公布了将基于全新E2UB平台车型的部分信息,未来新车尺寸方面,其长宽高分别为4632/1880/1624mm,轴距为2779mm。在动力方面,其将搭载2.0T涡轮增压发动机,并匹配9AT变速箱。

 

SUV,昂科威,别克推全新SUV车型


 

 

 

SUV,昂科威,别克推全新SUV车型


 

 

『公告信息』

配置方面,该车还将提供10英寸中控触摸屏、提供主/副驾驶座椅多向调节等。而在加速方面,其两驱版本车型0-100km/h加速为7.7秒;四驱版车型0-100km/h加速为7.8秒,相比现款昂科威有所提升。

尺寸对比
车型 长(mm) 宽(mm) 高(mm) 轴距(mm)
别克昂科威 4667 1839 1660 2750
全新E2UB平台车型 4632 1880 1624 2779

现款别克昂科威代号为通用D2UX,通过此次公示车型尺寸和现款别克昂科威对比来看,其仅是在车型宽度以及轴距方面有所提升。同时,现款昂科威于2014年8月推出已达五年之久,其整体竞争力有所下降,而全新平台车型的推出,或将让昂科威车型迎来基于全新平台的换代,但也不排除两款风格的车共存销售的可能。

 

SUV,昂科威,别克推全新SUV车型
 

 

 

SUV,昂科威,别克推全新SUV车型
 

 

『上图分别为别克Enspire概念车/量产版谍照』

 

SUV,昂科威,别克推全新SUV车型
 


 

 

『通用今年7月注册了昂科奇的商标』

根据规划,别克官方将在旗下昂科拉GX和昂科雷中间再增加两款车型,其中一款便是别克Enspire,同时,上汽通用汽车有限公司还提前注册了“昂科奇”,或为别克Enspire量产版车型命名。另外一款则是一款7座SUV车型(代号C1UB),定位高于Enspire,可以看成小昂科雷。关于其更多信息,我们也将持续关注。

关于我们 | 联系我们 | 招贤纳士 | 隐私权声明 | 网址律师
Copyright © 2001 - 2026 SINOCARS Inc. All Rights Reserved
版权所有:新诺视线传播机构  京ICP备05020129号-5 公安备案 11011502002340