当前位置: 首页 >> 免费升级43项配置!WEY VV7升级版16.98万开卖
免费升级43项配置!WEY VV7升级版16.98万开卖
2019/1/9 8:19:43

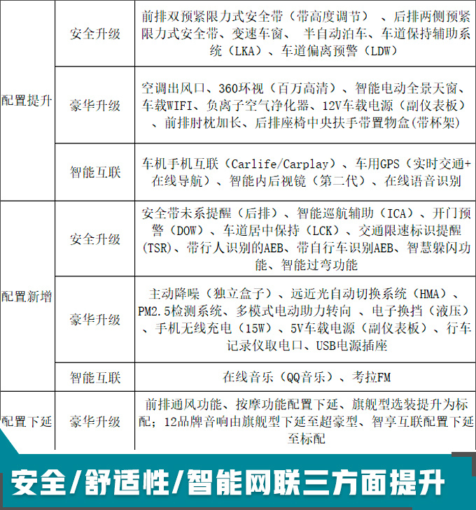
2019年1月8日,WEY品牌旗下中型SUV——VV7迎来升级版车型,共推出三款配置车型,售价区间为16.98万元-18.88万元,相比老款车型,新车售价保持不变。不过VV7升级版还是发生了很大的变化,新车针对配置进行了大幅优化升级,升级项多达43项,价值1万多。

 

新车,自主品牌,WEY新车,长城新车

 

 

新车,自主品牌,WEY新车,长城新车

 

 

新车,自主品牌,WEY新车,长城新车

 

 

新车,自主品牌,WEY新车,长城新车

 

 

新车,自主品牌,WEY新车,长城新车

 

 

新车,自主品牌,WEY新车,长城新车

 

VV7升级版相比老款车型主要从三方面进行了升级,包括16项安全配置、21项豪华升级以及6项智能升级。其中此前只有顶配车才有的配置,升级后成为全系标配,包括前排座椅通风、按摩功能以及智享互联配置。另外,新车还增加一种车身颜色。

安全方面,VV7升级版全系标配L2级别主动安全配置,新增安全带未系提醒(后排)、智能巡航辅助(ICA)、开门预警(DOW)、车道居中保持(LCK)、交通限速标识提醒(TSR)、带行人/自行车识别的AEB等。

 

新车,自主品牌,WEY新车,长城新车

 

 

新车,自主品牌,WEY新车,长城新车

 

舒适性方面,VV7升级版新增主动降噪(独立盒子)、远近光自动切换系统(HMA)、多模式电动助力转向 、电子换挡(液压)、手机无线充电(15W)等多项功能,使用车更加便捷。智能互联方面,新车引入了QQ音乐、考拉FM,可以收听联网节目。

 

新车,自主品牌,WEY新车,长城新车

 

 

新车,自主品牌,WEY新车,长城新车

 

VV7升级版的车身长宽高分别为4765×1931×1655mm,轴距为2950mm,与老款车型保持一致。动力部分仍搭载代号为GW4C20A的2.0T发动机,最大功率172kW,峰值扭矩360Nm。传动方面匹配7速湿式双离合变速箱。

关于我们 | 联系我们 | 招贤纳士 | 隐私权声明 | 网址律师
Copyright © 2001 - 2026 SINOCARS Inc. All Rights Reserved
版权所有:新诺视线传播机构  京ICP备05020129号-5 公安备案 11011502002340